太阳成集团tyc33455cc官网前身为1938年建立的“国立贵阳医学院”,是当时全国最早直属国家教育部的9所高等医学院校之一,学校始终坚持“文化建校、质量立校、人才强校、科研兴校”的办学理念,恪守“诚於己、忠于群、敬往思来”的校训,秉承“大医精诚”的贵医精神,立足贵州,服务全国,面向世界,为建成特色鲜明、同类先进、国内一流的百年医科大学而努力奋斗。
新闻中心
日期:2024-10-28 来源:党委宣传部 点击:
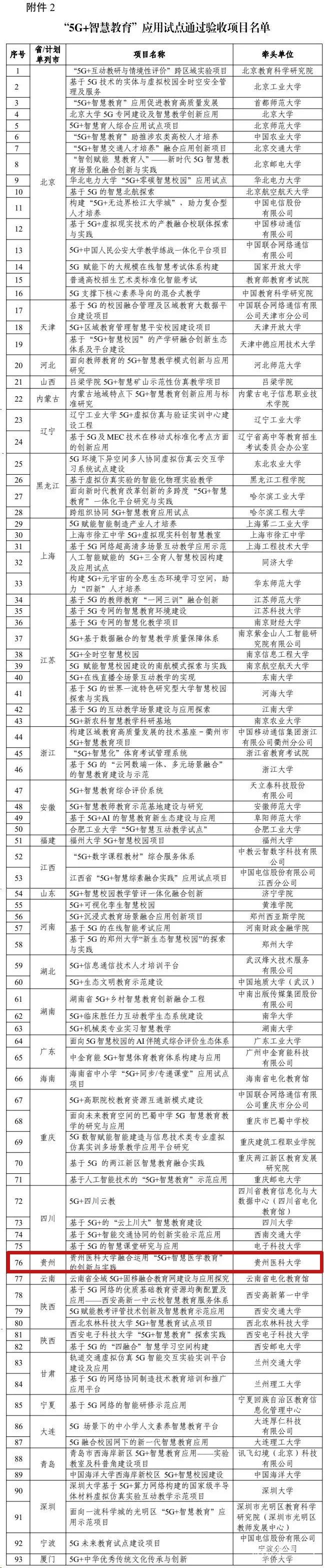
近日,工业和信息化部、教育部印发通知,公布“5G+智慧教育”应用试点全国典型项目及通过验收项目名单,分别有44个项目、93个项目上榜。其中,太阳成集团tyc33455cc官网作为贵州省唯一一所学校,榜上有名;同时太阳成集团tyc33455cc官网获选“5G+智慧项目”应用试点全国典型项目!
上一篇:内蒙古医科大学来校交流座谈
下一篇:太阳成应用心理专业硕士学位授权点周期性合格评估专家进校评估会圆满完成
版权所有 © 中国·太阳成集团-www.tyc33455cc.com|精品官网 -Made in China版权声明隐私说明备案编号:黔ICP备 公网安备 号